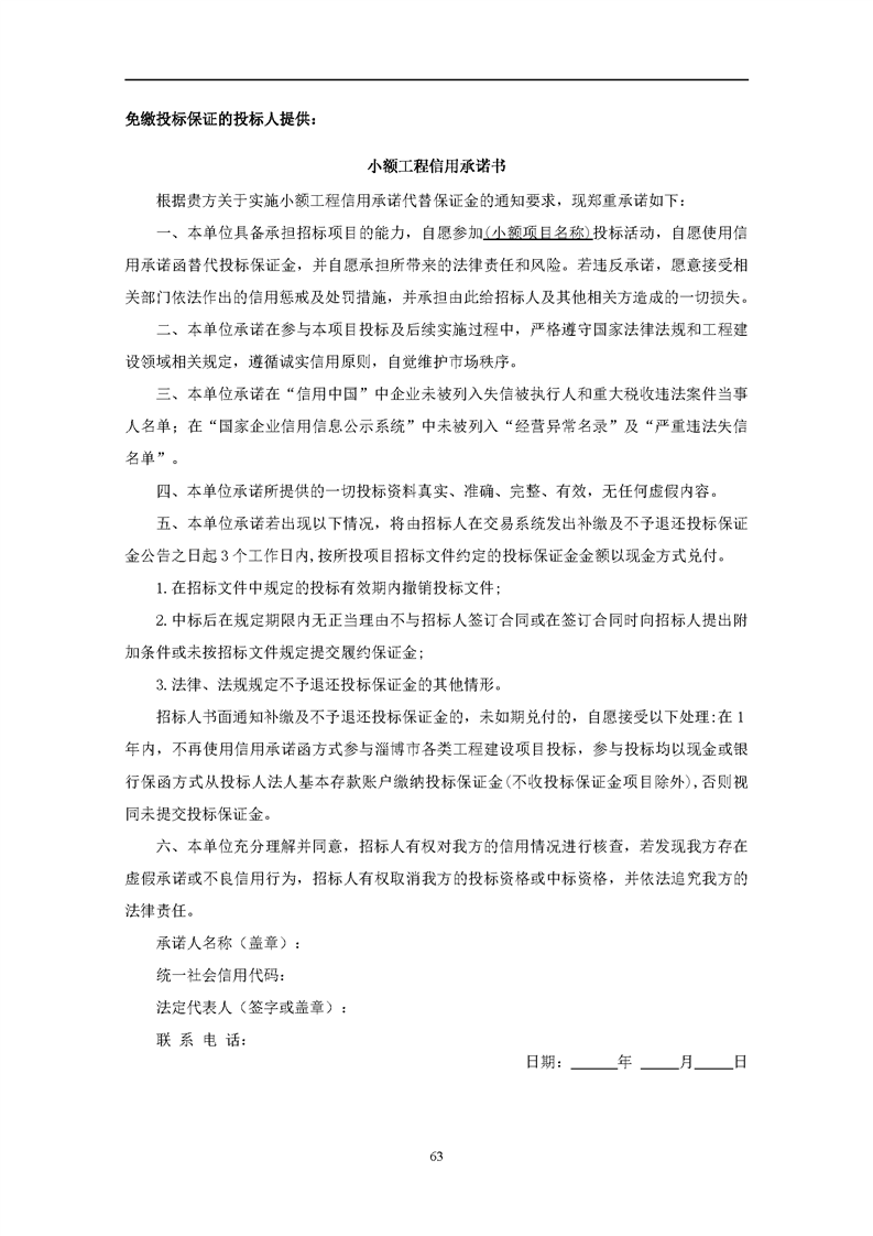
当前位置
首页
政策法规
建设工程
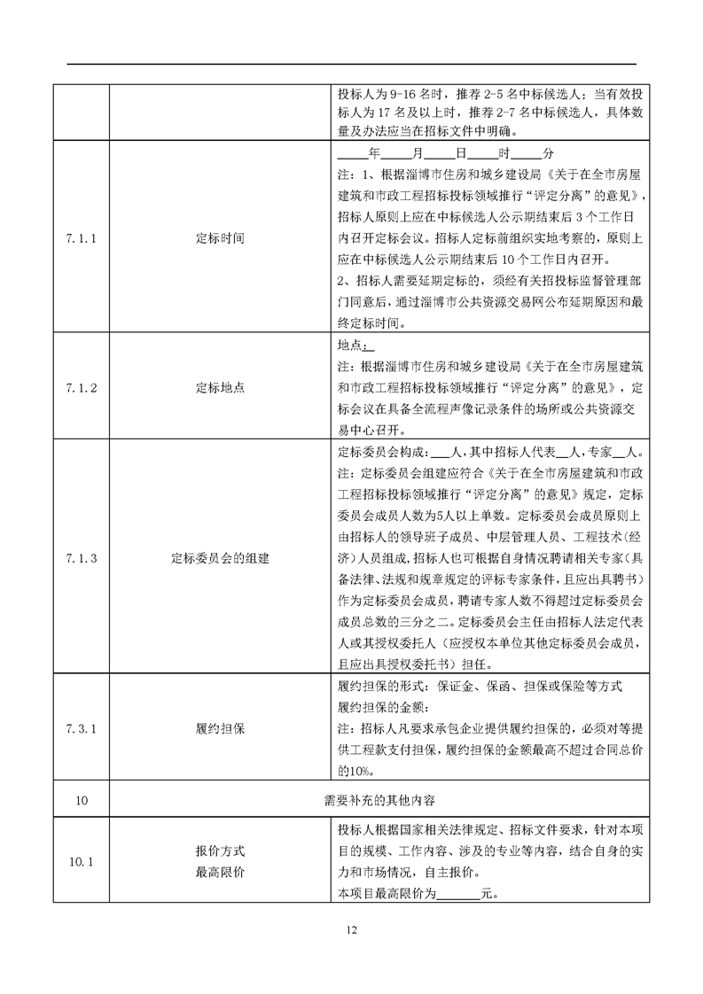
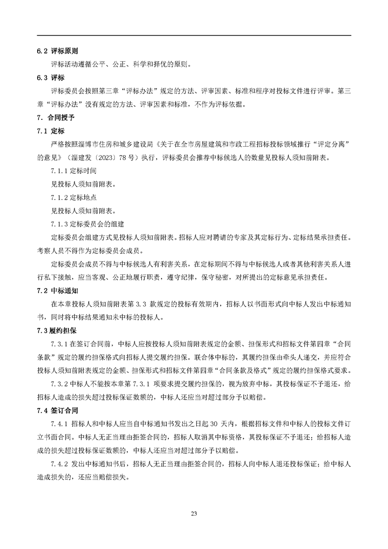
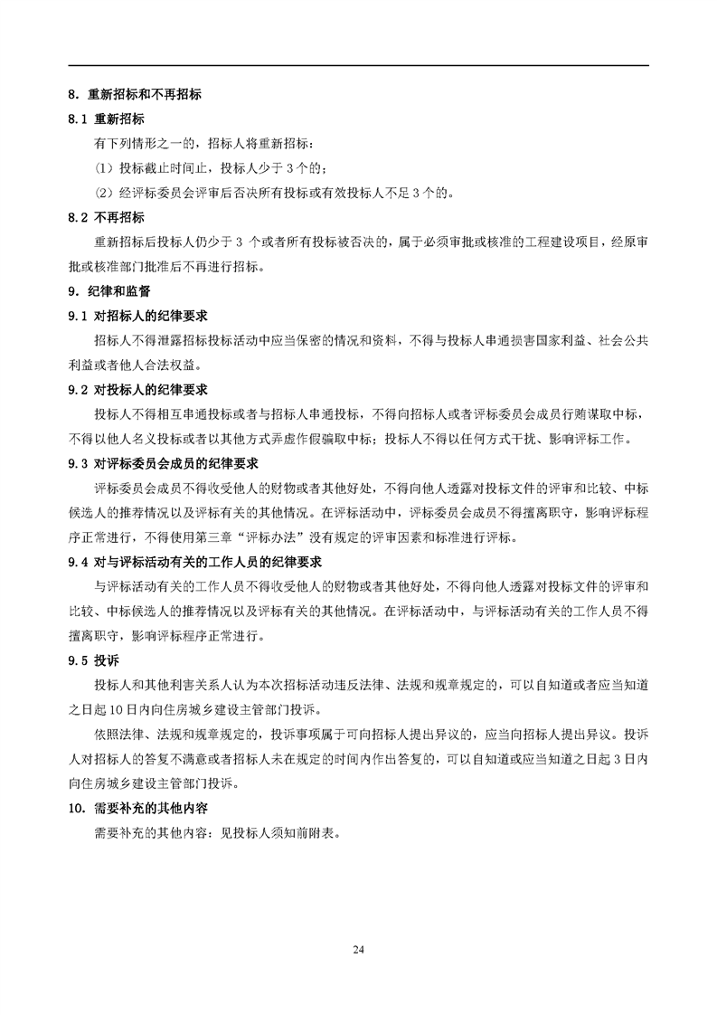
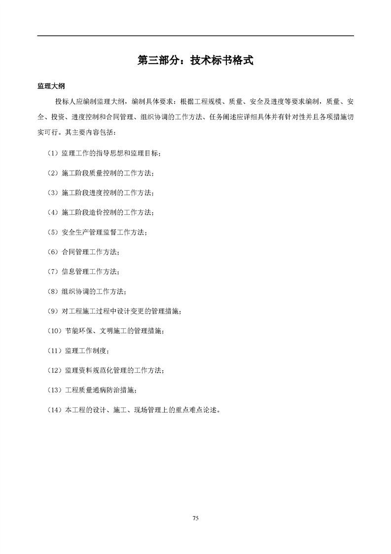
淄博市房屋建筑和市政工程监理招标文件示范文本(2025年版)
【信息时间:2025-05-05 阅读次数:
】
【我要打印】
【关闭】
淄博市房屋建筑和市政工程监理招标文件示范文本(2025年版)(1).pdf